网站首页
关于我们
资质荣誉
公司概况
优势特色
组织机构
技术力量
设备设施
业务领域
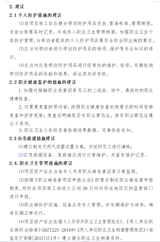
职业病防护设施“三同时”
职业病危害现状评价
职业病危害因素日常检测
职业病危害因素年度检测
职业病危害防护知识培训
职业卫生管理档案
安逸业绩
新闻动态
公司动态
行业动态
信息公开
项目公开
机构信息
公正说明
招贤纳士
联系我们
欢迎进入内蒙古安逸检测评价有限公司官方网站!
网站首页
关于我们
公司概况
>
优势特色
>
资质荣誉
>
组织机构
>
技术力量
>
设备设施
>
业务领域
职业病防护设施“三同时”
>
职业病危害现状评价
>
职业病危害因素日常检测
>
职业病危害因素年度检测
>
职业病危害防护知识培训
>
职业卫生管理档案
>
安逸业绩
新闻动态
公司动态
>
行业动态
>
信息公开
项目公开
>
机构信息
>
公正说明
>
招贤纳士
联系我们
信息公开
项目公示,欢迎您的关注!
项目公开
位置:
首页
>>
信息公开
>>
项目公开
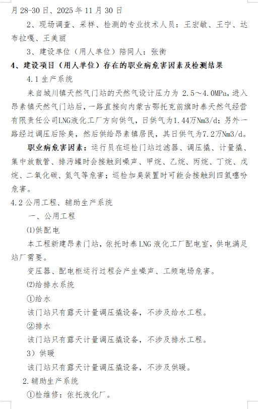
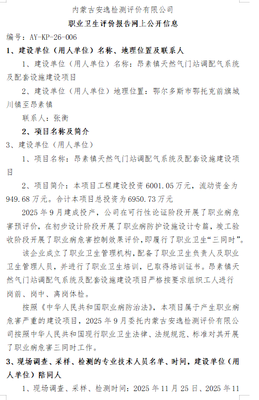
昂素镇天然气门站调配气系统及配套设施建设项目
发布时间:2026-01-31 08:39:12
|
字号:
A+
A-
A
返回列表
上一篇
鄂尔多斯市双欣化学工业有限责任公司固废电石渣综合利用配套全封闭堆棚建设项目
下一篇
鄂尔多斯市和泰励达洗煤有限公司180万吨/年洗煤厂项目