网站首页
关于我们
资质荣誉
公司概况
优势特色
组织机构
技术力量
设备设施
业务领域
职业病防护设施“三同时”
职业病危害现状评价
职业病危害因素日常检测
职业病危害因素年度检测
职业病危害防护知识培训
职业卫生管理档案
安逸业绩
新闻动态
公司动态
行业动态
信息公开
项目公开
机构信息
公正说明
招贤纳士
联系我们
欢迎进入内蒙古安逸检测评价有限公司官方网站!
网站首页
关于我们
公司概况
>
优势特色
>
资质荣誉
>
组织机构
>
技术力量
>
设备设施
>
业务领域
职业病防护设施“三同时”
>
职业病危害现状评价
>
职业病危害因素日常检测
>
职业病危害因素年度检测
>
职业病危害防护知识培训
>
职业卫生管理档案
>
安逸业绩
新闻动态
公司动态
>
行业动态
>
信息公开
项目公开
>
机构信息
>
公正说明
>
招贤纳士
联系我们
信息公开
项目公示,欢迎您的关注!
项目公开
位置:
首页
>>
信息公开
>>
项目公开
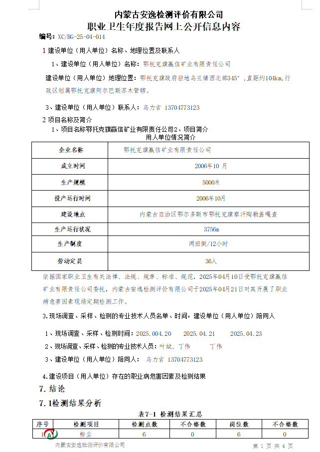
鄂托克旗赢信矿业有限责任公司
发布时间:2025-05-06 10:38:17
|
字号:
A+
A-
A
返回列表
上一篇
鄂尔多斯市正丰矿业有限责任公司鄂托克旗双欣煤矿
下一篇
鄂尔多斯市宏成农牧业有限责任公司